Oncogénétique
Qu’est-ce que l’oncogénétique ou la génétique oncologique ?
Son nom provient de « onco » qui signifie « cancer » et « génétique » qui est la science de l’hérédité (spécialité qui étudie les caractères héréditaires des individus, leur transmission au fil des générations et leurs variations ou mutations).
Dans certains cas, une altération ou anomalie génétique héritée d’un parent est présente dès la naissance dans toutes les cellules de l’organisme. Elle peut jouer un rôle dans la survenue éventuelle d’un cancer. On parle alors de prédisposition génétique. Lorsqu’une personne est porteuse d’une altération génétique, son risque de développer un cancer lié à cette anomalie, est plus élevé que celui de la population générale. Ces cancers sont également souvent de survenue plus précoce.
Chaque parent transmet la moitié de ses gènes à ses enfants. Un parent (père ou mère) porteur d’une mutation génétique favorisant le développement de cancers, a un risque de la transmettre de 50% à chacun de ses enfants. Cependant, selon le hasard, dans certaines fratries tous les enfants seront porteurs, dans d’autres aucun ne le sera. On transmet la prédisposition (le risque accru de développer un cancer) mais on ne transmet pas le cancer, qui peut se développer ou non, et à un âge différent, pour chaque apparenté.
Dans quelles circonstances envisager une consultation d’oncogénétique ?
5 % à 10% des cancers diagnostiqués en France seraient liés à la présence d’altérations génétiques constitutionnelles.
La consultation d’oncogénétique permettra de déterminer si les cancers récurrents dans une même famille ou survenant de manière précoce, sont dus au hasard ou à un risque génétique.
Cette consultation a donc pour objectif d’identifier les personnes prédisposées héréditairement au cancer, qu’il s’agisse de personnes malades (cas index) ou de membres non malades de la famille et de proposer une prise en charge personnalisée.
Elle est généralement conseillée si :
- Vous avez un cancer et vous comptez de nombreux cas de cancers dans votre famille
- Vous n’avez pas d’histoire familiale de cancer mais vous avez développé un cancer à un âge précoce ou avez été atteint de plusieurs cancers simultanément ou successivement
- Une altération génétique, ou anomalie génétique, a été décelée chez l’un de vos proches (parents, frère, sœur ou enfants, par exemple)
- L’analyse de votre tumeur a déterminé la présence d’une altération au sein d’un gène pouvant avoir une origine héréditaire. Il faut alors la rechercher par une autre analyse, dite constitutionnelle.
Source : INCa (Institut National du Cancer)
Guide d’aide à l’orientation vers une consultation de génétique oncologique pour les principaux syndromes
Les équipes d’oncogénétique du Grand Est, l’URPS ML Grand Est et le DSRC Grand Est NEON mettent à la disposition des médecins généralistes et sages-femmes cet outil d’aide à l’orientation vers une consultation d’oncogénétique.
Son objectif est de vous aider à identifier si l’un de vos patients devrait être orienté vers une consultation d’oncogénétique au regard de ses antécédents personnels et/ou familiaux de cancer.
Cet outil concerne ainsi le cas index (patient ayant ou ayant eu un ou des antécédents de cancer) ou un apparenté (personne indemne mais avec un ou des antécédents familiaux de cancer).
Construit à partir des dernières recommandations, cet outil se veut à la fois précis et pragmatique, c’est pourquoi il ne reprend que les indications les plus courantes et identifiables en médecine générale.
Consulter le guideA qui s’adresser ?
En France, le diagnostic des prédispositions génétiques est mis en œuvre dans le cadre du dispositif national d’oncogénétique qui comprend :
- Des consultations spécialisées d’oncogénétique qui s’adressent aux personnes dont les antécédents médicaux, personnels et/ou familiaux, sont évocateurs d’une forme héréditaire de cancer.
- Des laboratoires d’oncogénétique.
Comment se passe la prise en charge initiale ?

Si une prédisposition génétique a été identifiée, quel programme de suivi peut-être proposé ?
Afin d’améliorer le suivi des personnes porteuses d’une altération d’un gène de prédisposition ou les personnes présentant un risque très élevé de cancer sans anomalie génétique identifiée, des programmes de suivi en oncogénétique ont été mis en place par l’Institut national du cancer (INCa).
Ces programmes ciblent en priorité le syndrome sein-ovaire, le syndrome de Lynch et les polyposes adénomateuses familiales et doivent mener quatre missions principales :
- Mettre en place un suivi individualisé
- Coordonner ce suivi sur le plan régional voire interrégional
- Assurer l’accès aux compétences multidisciplinaires
- Assurer une activité de recours et d’expertise pour les cas difficiles

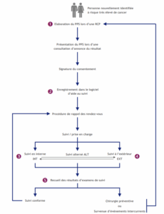
Déroulement du suivi :
1. Le suivi d’une personne à risque très élevé de cancer est discuté lors d’une réunion de concertation pluridisciplinaire (RCP) afin d’identifier le PPS (Programme Personnalisé de Suivi) qui lui est ensuite présenté lors de la consultation d’annonce du résultat. Si elle accepte que son suivi soit coordonné par le programme, un consentement spécifique est signé à l’issue de cette consultation ou après un délai de réflexion.
3. et 4. Elle peut bénéficier d’un suivi en interne (au sein des établissements associés au programme) ou la personne peut également décider d’être suivie à l’extérieur des établissements associés au programme, à proximité de son lieu de résidence. Dans ce cas, le programme a pour mission de structurer un réseau de professionnels (gynécologues, gastroentérologues et radiologues principalement) exerçant en ville ou au sein d’autres établissements de santé publics ou privés. Pour assurer un accès équitable aux compétences multidisciplinaires à l’ensemble des personnes suivies, que ce soit en interne ou à l’extérieur, les programmes doivent inciter les professionnels affiliés à pratiquer des honoraires conventionnés et à respecter les critères d’assurance qualité préconisés par les recommandations de surveillance.
En Grand Est, 2 des 17 programmes nationaux de suivi en oncogénétique ont été identifiés :
Alsace – Lorraine – GENECAL :
- Prédispositions génétiques concernées : Syndrome sein-ovaire, syndrome de Lynch et polyposes adénomateuses familiales)
- Etablissements associés : Colmar CH | Metz-Thionville CH | Mulhouse CH | Nancy CHU | Nancy CLCC | Strasbourg CHU | Strasbourg CLCC
- Coordonnateur : Dr Christine Maugard – HUS
Champagne-Ardenne – Bourgogne-Franche-Comté :
- Prédispositions génétiques concernées : Syndrome sein-ovaire, syndrome de Lynch et polyposes adénomateuses familiales)
- Etablissements associés : Besançon CHU | Dijon CHU-CLCC | Reims CHU | Reims CLCC | Reims, polyclinique de Courlancy | Troyes CH
- Coordonnateur : Pr Laurence Olivier Faivre – CHU de Dijon